手机版
English
学校主站
网站首页
本馆概况
本馆简介
馆舍风貌
本馆动态
服务指南
联系我们
入馆指南
新书推荐
数字资源
读者荐购
通知公告
首页
通知公告
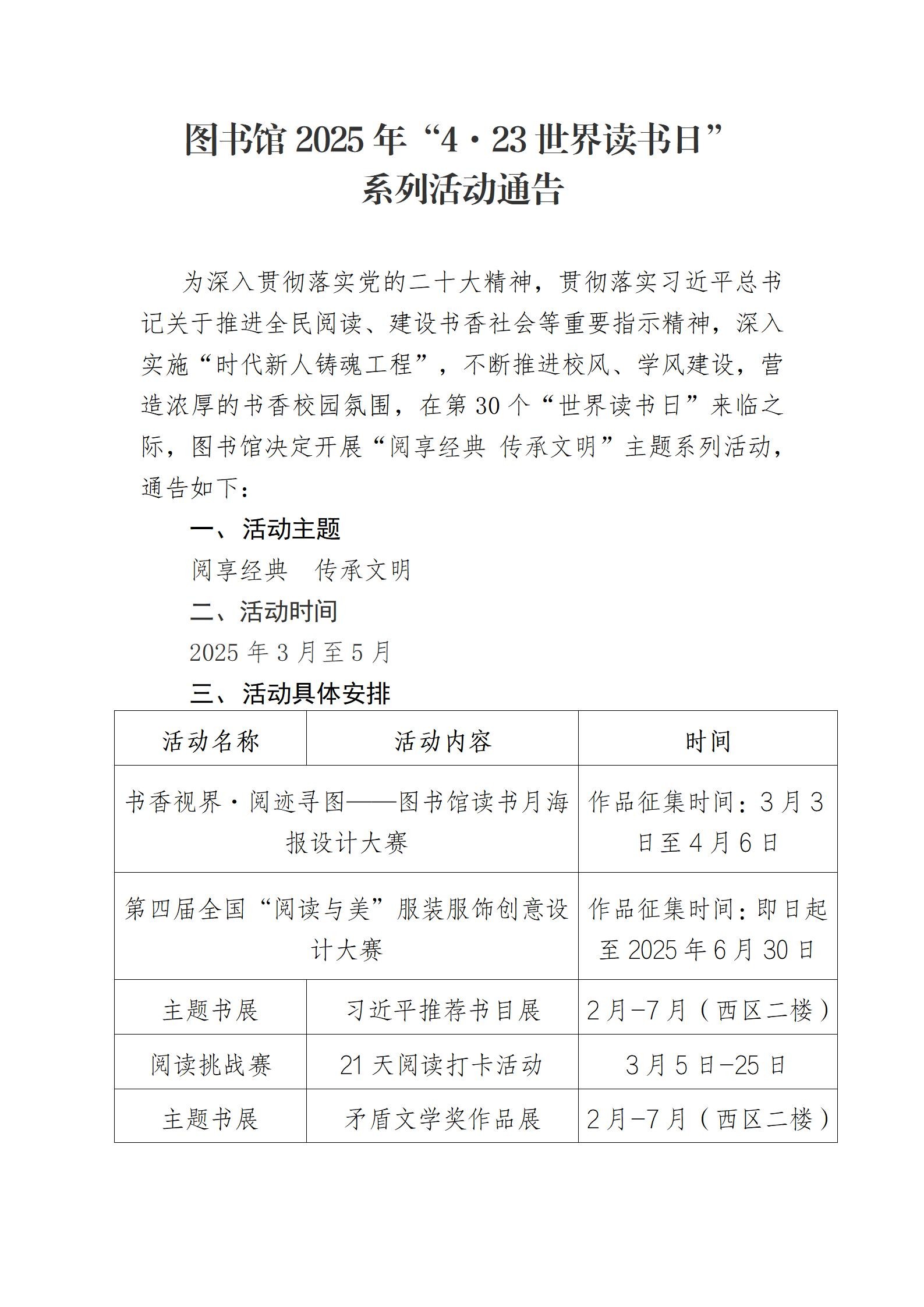
图书馆2025年“4•23世界读书日”系列活动通告
来源:图书馆综合办公室
责编: 陈智滨
作者: 张新玲
发布时间:2025-02-28
浏览量:
1675
上一篇:
图书馆2025年阅读挑战赛活动方案
下一篇:
关于组织参加“书香视界·阅迹寻图 ——图书馆读书月”海报设计大赛的通知